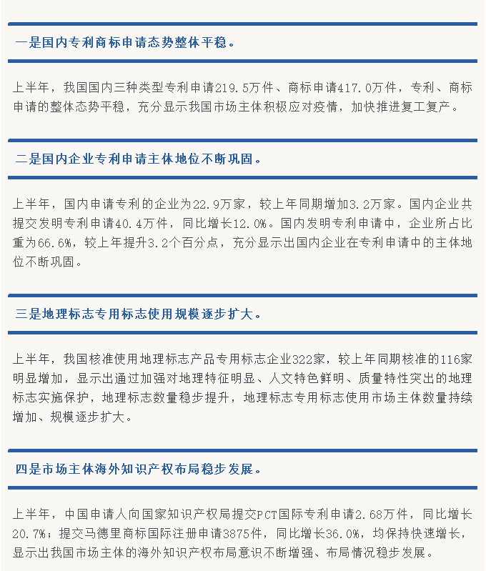
7月9日,国家知识产权局在京举办2020年第三季度例行新闻发布会,集中发布专利、商标、地理标志、集成电路布图设计的半年统计数据,以及这些数据体现出的我国知识产权事业发展趋势和进展情况。
数据显示,2020年上半年,我国主要知识产权指标符合预期,知识产权事业发展保持平稳。























国新南方联合举办积木加™双维创新工作坊获学员满分好评
2025-07-09“十五五”知识产权规划建议征集
2025-05-12关于印发《2025年知识产权强国建设推进计划》的通知
2025-05-12《2025年知识产权强国建设推进计划》印发
2025-05-09国家知识产权局发布2024年度知识产权行政保护典型案例
2025-04-29专利法实施40周年座谈会在京召开
2025-04-24现代化新重庆知识产权强市建设大会在渝召开
2025-04-11国家知识产权强国建设工作部际联席会议第二次全体会议召开
2025-04-09中国专利法:卌载赓续 一路生花
2025-04-022025年全国知识产权公共服务工作会召开
2025-03-21